9 元、 realme Buds Air 2 Neo $1,499 元、realme Buds Q2 $545 元, 還推出 realme 舊換新活動,凡持 realme Buds Air 完整盒裝及內容物,不需任何功能檢測,就能以 $499 元換購價獲得 realme Buds Air 2 白色款。

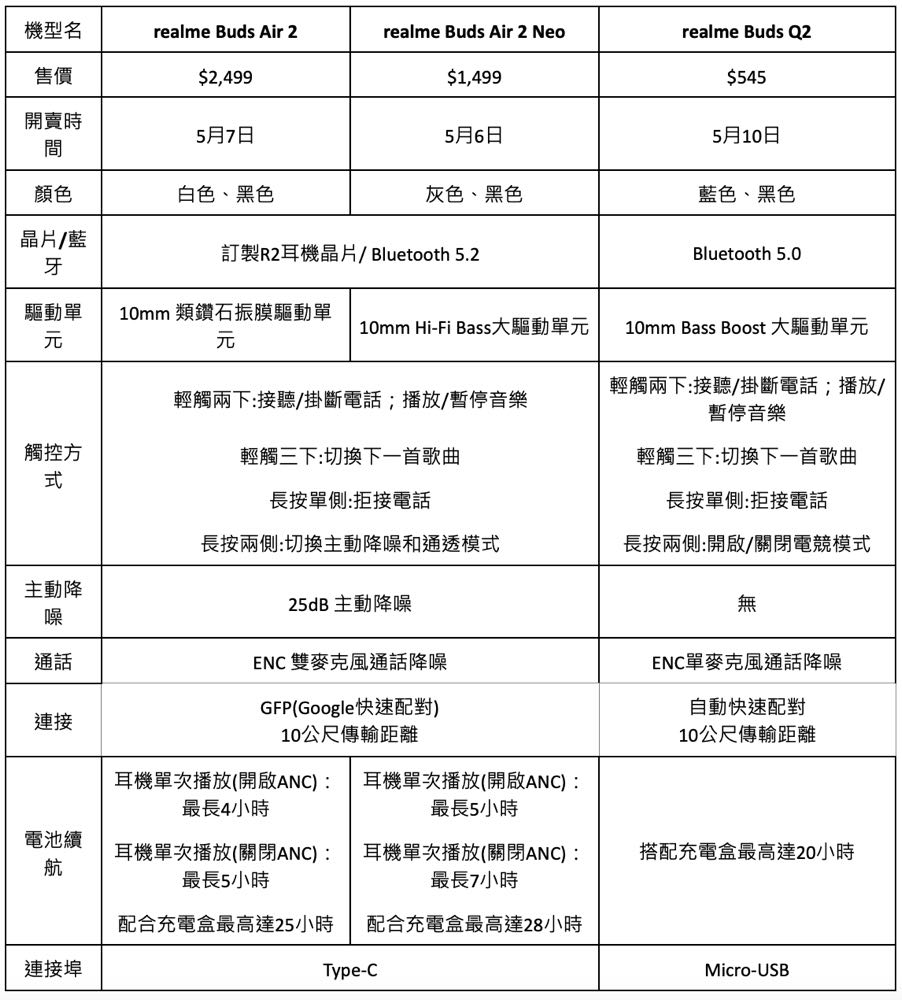
首先看到的是 realme Buds Air 2 系列,此次共有 Buds Air 2 與 Buds Air 2 Neo 兩款,隨著主動降噪技術日漸成熟,也逐漸成為多數人挑選真無線耳機的必要條件之一,realme Buds Air 2 系列均搭載 25dB 主動降噪,其中 realme Buds Air 2 Neo 更越級下放降噪體驗,為同價位帶首款具備此功能的真無線耳機產品,能讓用戶辦公學習更加專注,對通勤族而言還能再搭乘捷運、火車的時候來屏除外圍大分貝吵雜聲。此外,在不拿下耳機的情況下,還能透過雙麥克風通話降噪技術,於重要的電話中擁有清晰的通話品質,如果想要與同事進行對談,只需智慧觸控切換通透模式,便能從容加入討論。
realme Buds Air 2 系列還搭載兼具低功耗和強勁性能的 R2 智慧晶片,支援雙耳雙通道即時傳輸技術和藍牙5.2,使傳輸更快速連接更穩定,而眾多遊戲玩家注重的低延遲表現,受惠於上述硬體技術的提升,帶來 88ms 超低延遲享受,提供用戶近乎零時差的娛樂體驗。
音質表現上,均採用 10mm Hi-Fi Bass 大驅動單元,又以使用 DLC 類鑽石振膜的 realme Buds Air 2 在音樂還原度上更為細膩突出,若是偏好重低音氛圍或喜愛高音細節的用戶,可經由 realme Link APP 進行低音、動態和明亮三種 EQ 調節設定,客製出最滿意的聆聽享受。
產品的升級,除了反應在性能提升外,也展現於續航力上,realme Buds Air 2 和 realme Buds Air 2 Neo 分別提供 25 小時和 28 小時總續航,在瀕臨沒電時透過快充功能,將耳機置於充電盒內充電 10 分鐘,即可連續播放音樂 2 小時以上,而高效率和可靠性的展現不只在充電,為了使耳機佩戴更便捷,realme Buds Air 2 系列採用 Google Fast Pair 疾速連結技術,首次配對成功後,凡開啟充電盒上蓋,就自動與手機完成串聯,若不慎遇大雨或汗流浹背的運動情境也不用擔心,realme Buds Air 2 系列也都兼具有 IPX5 等級防水。

另一款則是身為三款耳機中最好入手的 realme Buds Q2,在性能體驗上也絕不馬虎,不僅擁有雙耳雙通道即時傳輸技術,同樣承襲著旗艦等級的 88ms 超低延遲電競模式,讓用戶看劇或手遊,都能享有聲音與畫面同步的順暢快感;音質體驗上,配備 10mm Bass Boost 大驅動單元,並搭載高級的 PEEK&TPU 特種高分子複合振膜,帶來真實純粹的音樂享受,還可透過 EQ 調節進行 3 種音樂模式的切換,滿足個人聆聽喜好;而用戶重視的電力表現,則具備 20 小時總續航,同時支援快充功能,危急時刻只需充電 10 分鐘即可聽音樂 2 小時。
realme Buds Q2 延續上一代榮獲金點設計獎肯定的鵝卵石設計,以全曲線型的柔和外觀再次亮相,搭配萬花筒般的獨特鏡面於耳機上進行點綴,使整體潮玩品味再次提升,不只手持觸感溫潤滑順,重量也十分輕巧,單耳僅 4.1g 的重量,比一張 A4 紙還沒負擔,就算長時間佩戴也依然舒適自在;操作上同樣貼心具備疾速配對功能和智慧觸控,進入 realme Link APP 能夠讓用戶自訂習慣的觸控手勢,也支援 IPX4 等級防水。

售價方面,realme Buds Air 2 沿襲品牌對潮流外觀的堅持,採用雙色拼接設計,推出動感黑和空靈白雙色,售價 $ 2,499 元,於 5 月 7 日正式開賣,線上可至realme網路商店、PChome 24h 購物、蝦皮商城、momo購物網、Yahoo奇摩購物中心、東森購物和遠傳 friDay 購物,或至線下 realme 品牌專櫃、台灣大哥大、遠傳電信、台灣之星、亞太電信和神腦國際選購。
此外,為讓持有上一代 realme Buds Air 舊機的用戶,可以享受 realme Buds Air 2 更穩定的連接度以及升級的續航力和音質表現,realme特別推出舊換新活動,凡持 realme Buds Air 完整盒裝及內容物,不需任何功能檢測,即可以 $499 元換購價獲得 realme Buds Air 2,realme 網路商店於 5 月 4 日起搶先開放登錄白色款的兌換,也能在 5 月 7 日至 5 月 21 日至 realme 品牌專櫃換購黑色款。

realme Buds Air 2 Neo 在外觀上則加入漸變亮片設計,推出黑、灰雙色,定價為 $1,499 元,於 5 月 6 日正式販售,開賣當日還可享現折 200 元限定優惠,$1,299 元限時價體驗主動降噪的快感,購買可至 realme 網路商店、realme 品牌專櫃、PChome 24h 購物、蝦皮商城、momo 購物網、Yahoo 奇摩購物中心、東森購物和遠傳friDay 購物。

realme Buds Q2 推出黑、藍雙色,售價 $ 545 元,於 5 月 10 日正式開賣,購買可至realme網路商店、realme品牌專櫃、PChome 24h購物、蝦皮商城、momo 購物網、Yahoo 奇摩購物中心、東森購物和遠傳 friDay 購物。

最後也附上 realme Buds Air 2、realme Buds Air 2 Neo、realme Buds Q2 三款規格比較表,讓大家參考一下唷!


