Pokemon GO 寶可夢在國外繞了半個地球後,終於在台灣上架了,沒想到雖然遲到了,但他的威力還是讓所有人低頭猛滑,滑到眼睛脫窗、手指破皮都在所不惜,無論是奧運、父親節、情人節…都好像消失了一樣,原本在七夕大排長龍的應該是汽車旅館,結果反而公園擠的水洩不通。而太晚下班都會擔心回家路上沒有人,在寶可夢的威力下,四處都有人在抓寶,也讓回家路上不孤單。

如果大家有注意觀察,你身旁玩寶可夢的朋友可以分為好幾種類型,有無時無刻都要抓,無論是洗澡、吃飯、上廁所,或是上班上到一半、睡覺睡到一半、甚至游泳游到一半,都要把手機打開抓寶。另外也有人變成瘋狂攻佔道館的熱血戰士,一種道館就是你家,無時無刻就要捍衛家園。當然也有灑花不手軟,只要躺在床上就可以爽爽抓寶,至於孵蛋,就交給家中的電風扇來代勞。新加坡的網站整理了一篇 寶可夢玩家可分為 10 大種類 文章,每個種類都超有梗。而這 10 大種類中,其實有 6 大種類與台灣的玩家非常類似,以下整理了這六大玩家的種類,不知道各位是哪一種類的玩家?

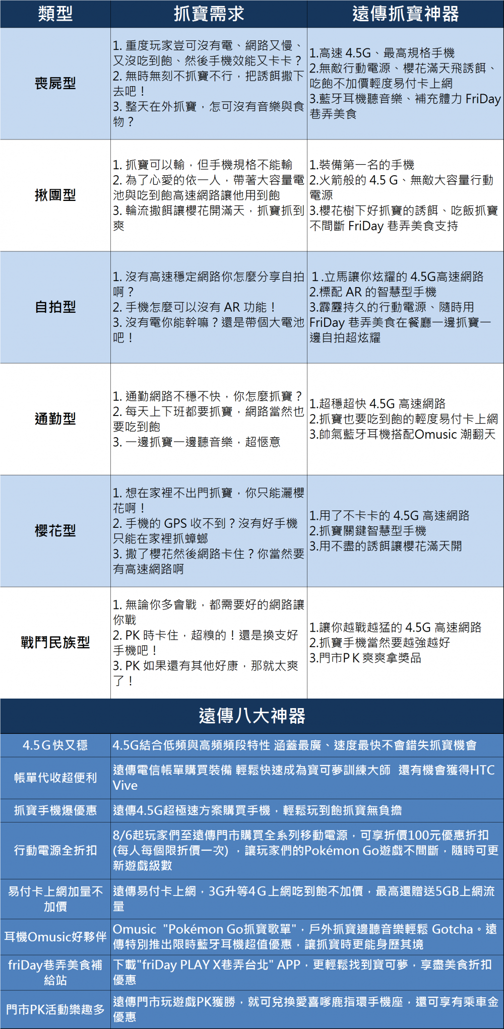
喪屍型玩家
日也玩夜也玩,四處遊蕩在街頭抓寶,此種玩家特徵為手持行動電源連接手機,神情在呆滯與微笑中變化無常,以抓盡所有的寶可夢為目的,當沒有寶貝出現時,就開始會灑櫻花來吸引寶可夢。因為整天低頭盯著手機在外,所以像極了電影惡靈古堡中的喪屍。
揪團型玩家
喜歡呼朋引伴到各大抓寶景點,一同尋寶奮戰,揪團的好處在於找不到寶時,大家輪流撒餌引寶,一聽到有快龍或卡比獸出沒,先發群組消息給親朋好友團隊出擊不孤單。

自拍型玩家
無論是遇到什麼樣的寶可夢,都要開啟 AR 與他一起自拍分享一下,不過如果瘋狂的遇到波波、綠毛蟲或獨角蟲,可能也懶的一直自拍下去吧!

通勤族玩家
平常不會特地出門抓寶,但只要上下班通勤時間就會開始瘋狂的抓,這類的重度玩家,可能會以公車代替捷運,因為公車的速度比較容易抓寶。
櫻花型玩家
懶得出門又想抓寶就是這類玩家的最大特色,他們除了會撒餌引寶外,還會將手機綁在寵物、電風扇上,代替走路來孵蛋。

戰鬥民族玩家
這種玩家以占領道館為最大成就感,無時無刻巡視道館有無被攻佔,只要一被攻佔一定立馬奔往道館奪回。
這六種類的玩家一定無時無刻的出現在你我身邊,或是你自己就是這六種類的其中一類,不知道大家還有沒有發現你身旁的朋友不是這一類的嗎?根據這六種類玩家,國內知名電信業者遠傳也特別貼心整理了抓寶神器分享給大家,讓大家在抓寶時不延遲,也不用擔心網路費大漲,也不用煩惱手機電量不足。而且還有蒐集讓你可以一邊吃飯一邊抓寶的店家,在抓寶同時也不會讓你餓到肚子。

有了這幾大神器,不只讓你抓寶戰鬥力大增,也有更充足電力與體力,以更順暢的網路來成為神奇寶貝大師。最後也分享幾個玩寶可夢你必須知道的幾個絕招給大家,希望大家都可以玩得開心又安全。
寶可夢怎麼進化?Pokemon 進化表:https://www.saydigi.com/2016/08/pokemon-go-evolution.html
Pokemon GO 寶可夢 孵蛋精靈一覽表:https://www.saydigi.com/2016/08/pokemon-go-eggs.html
Pokemon GO寶可夢 升級有什麼好處? 要怎麼升級?:https://www.saydigi.com/2016/08/pokemon-go-level-up.html
PokeIV Pokemon 精靈寶可夢IV值計算神器:https://www.saydigi.com/2016/08/pokeiv.html
Pokemon GO用幸運蛋就對了!教你30分鐘升30000經驗值!:https://www.saydigi.com/2016/08/230677.html




